注射剂注意! 《中国药典》通则(0102) 注射剂修订!
6月15日,国家药典委发布关于征求《中国药典》通则(0102) 注射剂修订草案意见的通知,公开征求意见自发布之日起1个月。

我委拟修订《中国药典》四部通则(0102)注射剂相关内容。为确保标准的科学性、合理性和适用性,现将拟修订的标准(详见附件1)公开征求社会各界意见。公开征求意见自发布之日起1个月。请认真研核,若有异议或建议,请及时来函提交反馈意见(反馈意见表见附件2),并附相关说明、实验数据和联系方式。相关单位来函需加盖公章,个人来函需本人签名,同时将电子版发送至指定邮箱。
联系人:尚悦
电话:010-67079578
电子邮箱:[email protected]
通信地址:北京市东城区法华南里11号楼
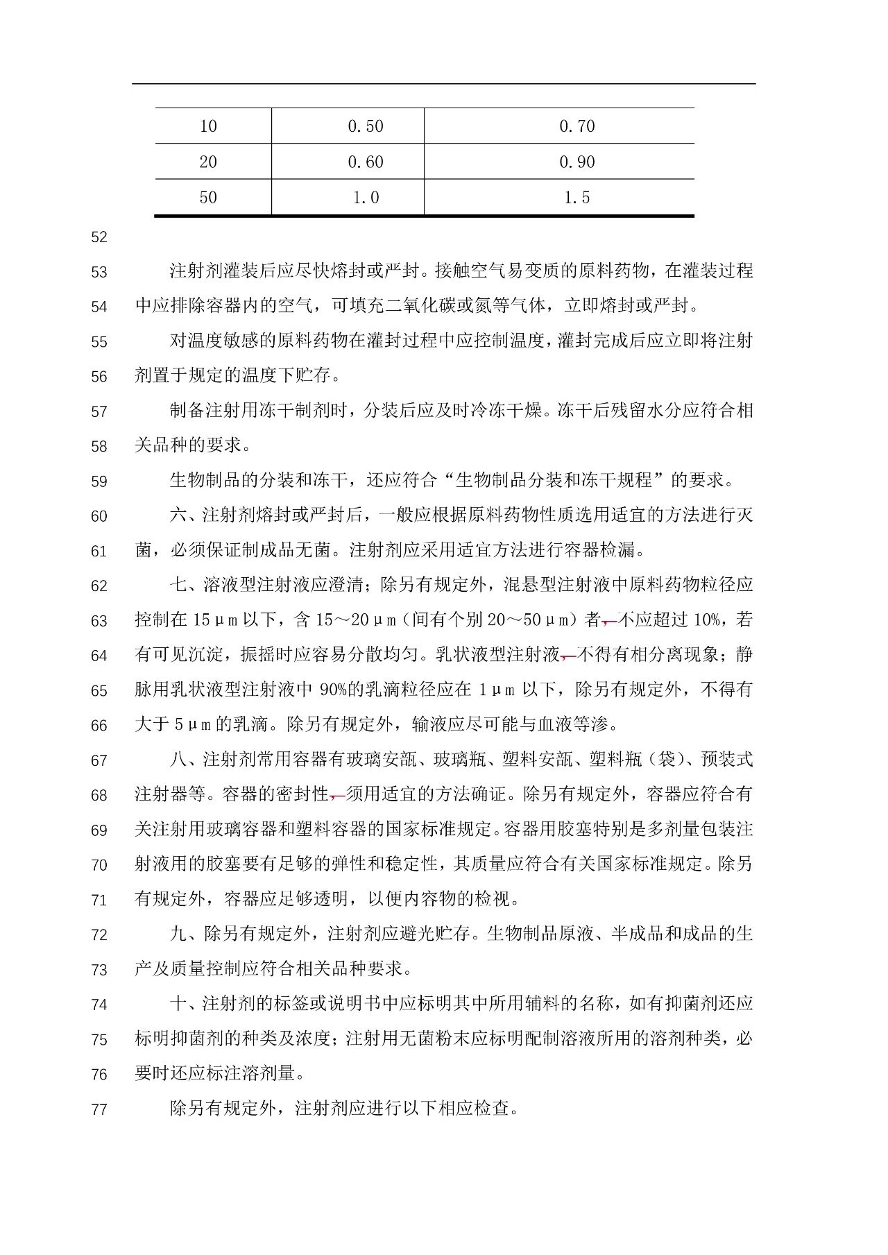
国家药典委员会办公室 邮编:100061








